日期:2025-10-05 14:30:18
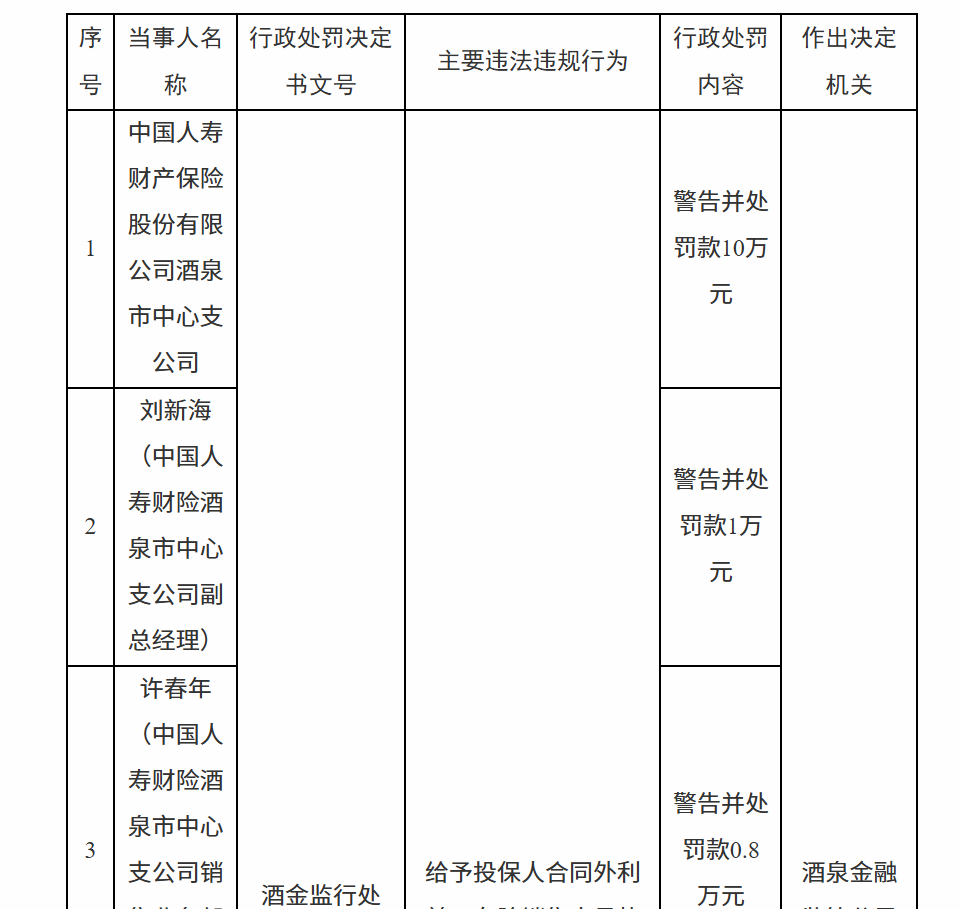
9月29日中财所,国家金融监督管理总局酒泉监管分局行政处罚信息公示表显示,中国人寿财产保险股份有限公司酒泉市中心支公司因给予投保人合同外利益、车险销售人员垫付保费被警告并处罚款10万元。相关责任人刘某海被警告并处罚款1万元、许某年被警告并处罚款0.8万元、赵某被警告并处罚款1万元、李某勇被警告并处罚款1万元。
秦安配资提示:文章来自网络,不代表本站观点。